当前位置: 银河银河官网首页 > 政务公开 > 法定主动公开内容 > 政策法规
【本部门规范性文件】关于印发《新疆维吾尔自治区牛羊定点屠宰厂(场)分级管理办法(试行)》的通知
关联稿件:
《新疆维吾尔自治区牛羊定点屠宰厂(场)分级管理办法(试行)》政策解读
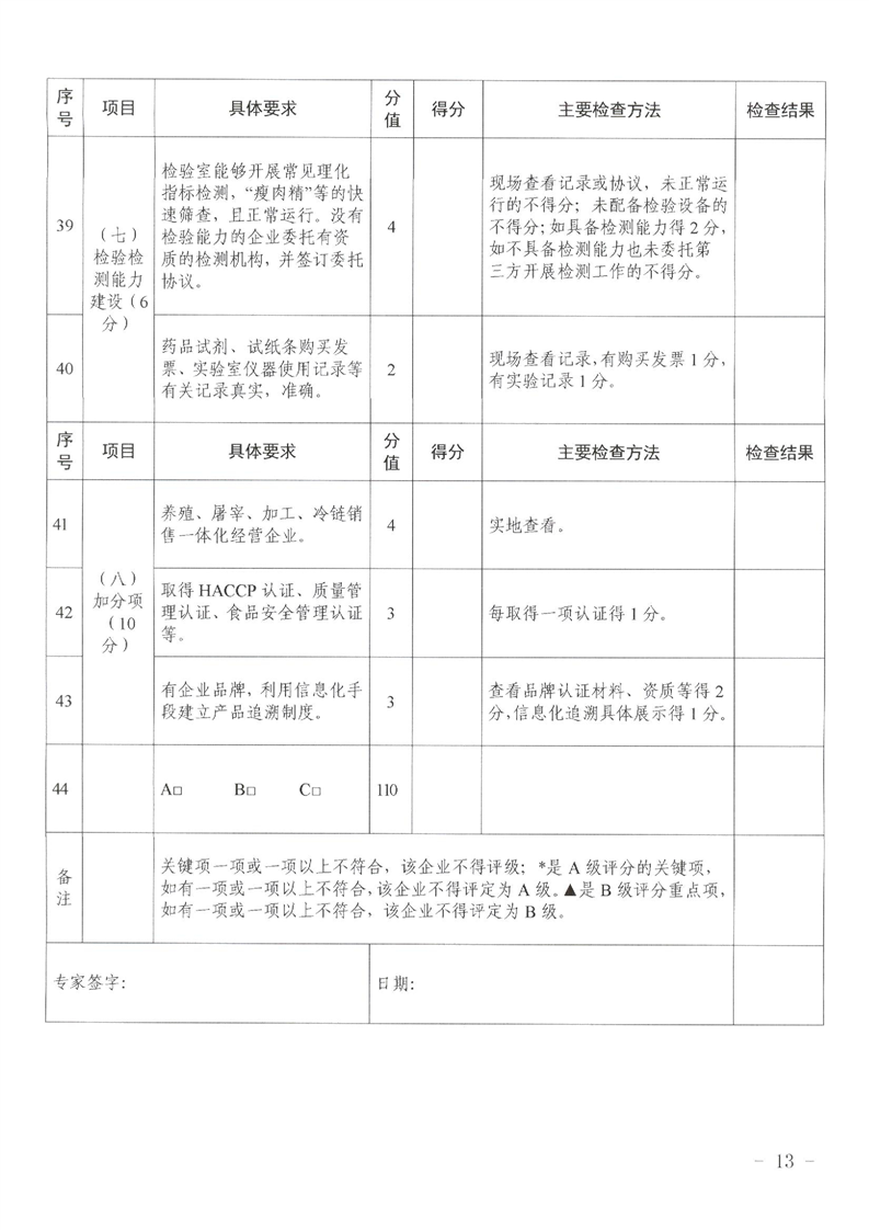
扫一扫在手机打开当前页